Sprzęt

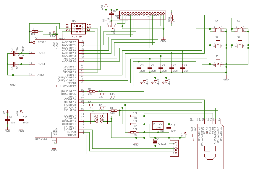
Schemat i płytka drukowana

Schemat i płytka drukowana w formacie Eagle (do pobrania z tej strony)

Wersja 1

Schemat Płytka
sio2sd.sch sio2sd.sch sio2sd.brd sio2sd.brd
sio2sd.sch sio2sd.brd

Wersja 1 (wariant SMD wykonany przez Wolframa Fischera)

Schemat Płytka
sio2sd.sch sio2sd.sch sio2sd.brd sio2sd.brd
sio2sd.sch sio2sd.brd

Wersja 2

Schemat Płytka
sio2sd.sch sio2sd.sch sio2sd.brd sio2sd.brd
sio2sd.sch sio2sd.brd

Zdjęcia

Prototyp Wersja 1 Wersja 2
prototyp prototyp wersja 1 wersja 1 wersja 2 wersja 2

Podłączenie kabla SIO

pin w SIO2SD pin portu SIO w ATARI funkcja
1 10 +5V
2 4 GND
3 7 COMMAND
4 3 DATA IN
5 5 DATA OUT

połączenie SIO połączenie SIO płytka SIO2SD płytka SIO2SD

Bezpieczniki (fuses) AVR

  • dla wersji 1.x: (H:0xD1 ; L:0x3F)
  • dla wersji 2.x oraz 3.x: (H:0xC3 ; L:0x3F)

Zakup urządzenia

Gotowe urządzenie można kupić tu